
这是基因慧出品的行业报告《基因行业蓝皮书2024》(详情链接)连载,2025年基因慧连续第八年启动《基因行业蓝皮书》(中英双语版),欢迎冠名合作,助力生命科技普惠和产业融合。
01 总览
基因检测是基因行业的底层核心技术,不仅是PCR、测序仪、基因芯片扫描仪等基因检测生产设备的核心,也是基因编辑、基因合成的先导程序。
基因检测的本质是通过物理和化学等方法读取核酸样本,通过光学或电信号转换生成基因序列数据。

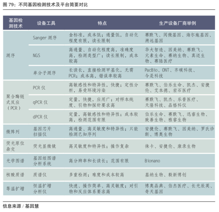
常用基因检测技术包括测序、PCR、基因芯片 / 微阵列、荧光原位杂交(FISH)以及光学图谱、核酸质谱、等温扩增等。不同技术对应不同的设备,适用不同应用场景,例如测序仪、PCR/qPCR/dPCR 仪、基因芯片扫描仪等。将等温扩增、简化版核酸质谱等技术装载到微流控芯片的分子 POCT(Point-of-Care Testing)也是重要的便携式快速检测工具。
(注:因为篇幅有限,这里着重概述最常用的PCR技术以及最具发展前景的测序技术。基因芯片、核酸质谱等其他技术请关注基因慧未来发布的行业蓝皮书,关注及合作支持。)
02 PCR技术
PCR(聚合酶链式反应)技术的核心是在体外模拟 DNA 复制,通过 DNA 聚合酶对特定 DNA 序列进行快速、 呈指数级的扩增。
PCR 本身是一项独立的技术,从定性的 PCR、相对定量的 qPCR 发展到绝对定量的 dPCR;PCR 也是高通量测序等检测中用于DNA扩增的重要环节。
自1984 年,凯利·穆利斯(Kary Mullis)发明 PCR 技术并因此获得诺贝尔化学化学奖,至今已有40余年的历史。
PCR技术发展的重要里程碑
●1984年,凯利·穆利斯(Kary Mullis)在 Cetus 公司工作期间实现了 PCR 技术,因 此荣获 1993 年的诺贝尔化学奖。
● 1988 年,Randal Saiki 及其团队在水生嗜热杆菌(Taq)中提取到一种耐高温 DNA聚合酶——即后来知名的 Taq DNA 聚合酶——极大提高了 PCR 的扩增效率。
● 1996 年,Heid 等科学家在 Taq 酶的 5′ 核酸酶活性的特点上基于荧光共振能量转 移(FRET)原理设计 Taqman 探针——即 5′ 端标记荧光报告基团,3′ 端标记荧光淬灭基团,利用 Taq 酶的 5′-3′ 外切酶活性,在 PCR 过程中水解与靶序列结合的寡核苷酸探针,使荧光基团得以游离,释放荧光信号即与目标 DNA 序列互补的单链寡核苷酸,这就是广泛应用的实时定量 PCR(Real Time Quantitative PCR,RT-qPCR)。罗氏的 LightCycler 是qPCR 的代表产品之一。在大规模核酸检测过程中,qPCR 是核心生产平台,以其简单操作、成本低、周期短、较高的特异性和敏感性发挥着重要的快速检测作用。目前多重 PCR 等 衍生技术和产品在不断迭代。qPCR 的局限是只能检测已知序列,对于未知序列以及核酸变异的全面分析,需要依赖测序等技术手段更全面地提供序列信息和结构性变异状况。
● 1999年,Kenneth Kinzler 与Bert Vogelstein 等提出数字 PCR(dPCR)技术。这种技术通过将标准的 PCR 反应体系分配到大量微小的反应单元中,每个反应单元中可能包含或一个或多个靶标分子(模板),从而实现单分子水平的模板 PCR 扩增。通过统计阳 性反应单元的数量,可以精准计算出靶标分子的拷贝数,实现绝对定量。伯乐生命(Bio-Rad)的 QX200 Droplet Digital PCR 系统是 dPCR 的代表产品之一。相对 qPCR,dPCR 不依赖于标准曲线或参照样本,对 PCR 抑制剂的抗性更强。与 NGS 相比,dPCR 能检测稀有突变(例如 0.001%)以及病毒载量较低的样本。dPCR 的局限是对大的结构变异的检测能力有限且只能检测已知序列。
03 测序技术
测序技术是目前发展最快、最具有前景的基因检测技术之一。从 Sanger 测序(俗称“一 代测序”)、高通量基因测序(NGS,“二代测序”)到单分子测序(“三代测序”) 。
不同代际的测序技术相互补充,各有优劣和适用场景,不是迭代关系。

图:基因测序技术及平台发展里程碑 来源:基因慧(转载请注明出处)
测序技术发展的重要里程碑
● 1971 年,吴瑞先生发布引物延伸(primer extension)技术,解决了 DNA 序列分析的可行性问题,这成为了 Sanger 法测序的重要一步,也被用于 Kary Mullis 的 PCR 和定点突变技术,这两项技术均获得了诺贝尔化学奖。
● 1977 年,在吴瑞先生的引物延伸技术的基础上,Frederick Sanger 等发明了 Sanger双脱氧链终止测序法,通过实现 DNA 复制及合成过程,能够直接在凝胶上按顺序直观读取测序模板,并在同年推出第一款 Sanger 测序仪。
具体步骤是,在 DNA 链合成过程中加入双脱氧核苷酸(ddNTP)和普通的单脱氧核苷酸(dNTP),dNTP 和荧光标记的 ddNTP按碱基互补的原则被聚合到新合成的 DNA 链上;当聚合到 ddNTP,DNA 链合成就终止;四个独立的反应中分别使用带有不同的荧光标记的 ddNTP,通过凝胶电泳分离不同长度的DNA 片段,每个片段的长度对应于终止的特定碱基位置,最后根据荧光信号的顺序来确定 DNA 的序列。
● 1986 年,加州理工学院的 Leroy Hood 发明了四色荧光法,使得 SBS 测序技术走向自动化,推出第一台商品化的平板电泳全自动测序仪 ABI 370A。
● 1998 年,ABI 公司基于开发的毛细管凝胶电泳技术,在此前推出的 ABI Prism 310、3100 等机型的基础上,发布 ABI Prism 3700 毛细管测序仪,实现测序规模化。
● 2005 年,454 Life Sciences 公司基于焦磷酸测序法,通过生物发光读取 dNTP 在DNA 聚合反应时释放出的焦磷酸,再通过酶促反应被转化成 ATP,ATP 随后驱动荧光素 酶反应,产生光信号然后确定 DNA 序列,不需要荧光标记的引物 / 探针和电泳,推出第一款高通量测序(NGS)系统 Genome Sequencer 20 System(“GS20”)(454 公司后以 1.4亿美元现金被罗氏收购)。焦磷酸测序,采用乳液 PCR 构建文库。
● 2006 年,Solexa 公司推出 Genome Analyzer(“GA”)测序仪,基于可逆终止法,通过 3′ 端可逆性的修饰和去修饰实现末端循环合成测序,DNA 片段通过桥式扩增在固相平面(通过是玻片或芯片)上生成密集的 DNA 簇,每个簇含有来自单个 DNA 片段的众多拷贝,突破性地扩大了测序通量。
2007 年,美国 Illumina 公司以 6 亿美元收购Solexa,推出双通道 SBS (Sequencing by Synthesis)技术,简化了核苷酸检测过程,保持了与原始四通道 SBS 技术相同的数据准确性。
● 2007 年,Applied Biosystems 通过连接测序法发布 ABI SOLiD 系统,特别之处是 以 DNA 连接酶取代 DNA 聚合酶,对每个碱基读两次来提高准确率(2008 年,ABI 公司 与 Invitrogen 合并为 Life Technologies 公司,Life Technologies 于 2013 年被 Thermo Fisher收购)。
● 2010 年,Ion Torrent 发布的 Ion Personal Genome Machine(PGM)测序仪,通过半 导体检测测序反应过程中 H+ 浓度变化,设计巧妙,体积小,是第一代桌面型测序仪代表(2010 年,Ion Torrent 以 3.75 亿美元现金和股票等被 Life Technologies 收购)。
● 2015 年,华大智造采用优化的联合探针锚定聚合技术(cPAS)和改进的 DNA 纳 米球(DNB),通过线性扩增降低单拷贝的错误率,发布 DNBSEQ 测序仪系列。
● 受 SBS 的启发,2019 年,GenapSys 基于电微流体半导体(CMOS)芯片,发布GenapSys Sequencer;2021 年,Singular Genomics 公司推出了 G4 测序仪。
● 2022 年是测序仪产品的热点年份。例如,元素生物(Element Bioscience)公司发 布了 AVITI 台式 DNA 测序仪;2022 年,Ultima Genomics 基于 200mm 的开放式硅晶圆发 布 UG 100TM 测序仪;赛纳生物发布 S100 测序仪(2024 年获批),赛陆医疗发布第一款高通量测序仪 Salus Pro;Ultima Genomics 发布 UG 100 测序仪。
● 单分子测序是通过单分子的检测装置直接读取碱基,无需 PCR 扩增(减少偏好)且提高读长。
早期代表企业 Helicos BioSciences 于 2008 年发布 SMS 技术,在 SBS 加上超敏感的荧光检测装置。
PacBio 的核心是基于零膜波导孔(ZMW),每个单元百万级 数量的孔上固定 DNA 链及 dNTP,结合时被激光照射发出荧光然后转换成碱基信号,实现单分子实时测序(SMRT),2010 年推出第一款商业化的测序系统 PacBio RS;Oxford Nanopore Technologies(ONT)的纳米孔测序,将核酸通过生物纳米孔(蛋白质构成的纳 米芯片)时的电信号实时测序,于2014 年发布第一款测序设备 MinION。
2021 年,齐碳科技发布了国内首台纳米孔基因测序仪 QNome-3841。
● 可逆末端终止测序法(Illumina 的测序仪系列)● 联合探针锚定聚合测序法(以 DNBSEQ 技术为核心的华大智造测序仪)
● 半导体测序法(Ion Torrent 系列测序仪)
● 单分子荧光测序(以零膜波导孔和荧光信号为核心的 PacBio 测序仪)
● 单分子纳米孔测序(以纳米孔蛋白和电信号为核心的 ONT、齐碳科技、华大序风)
● 其他新兴技术(GenapSys,Singular,Element Bioscience,Ultima 等代表测序企业)
测序技术尽管商业化进程已有 38 年,但广泛的大规模应用仅历经16 年。百美元全基因组时代正挖掘大健康等层面更广泛的应用潜力,在产学研用深入协作和制度完善基础上,有望在未来5-8年普惠,“飞入寻常百姓家”。
在技术方面,以 Illumina 为代表的 NGS 公司通过改进 SBS 技术加速了测序仪的商业 化和规模化应用;
以华大智造为代表的国产测序公司,通过创新的联合探针锚定聚合测序、 多组学融合以及民生工程等应用,进一步加速降低了测序成本;
以 ONT、PacBio、齐碳科技和华大序风为代表的单分子测序公司,近年来加大从科研向临床、传感染等领域的应用 力度。
近年一些创新测序仪企业陆续发布,包括 GenapSys,Singular,Element Bioscience、Ultima、真迈生物、赛陆医疗、今是科技等,在测序质量、弹性框架、反应表面等方面展露出新兴甚至革命性 技术,加速了技术良性竞争(而非产品同质化)及产业生态的形成。
例如,Ultima 采用革 命性的开放式 200mm 硅晶圆基板创建反应表面,不再依赖密封的流通池,实现了 100 美 元全基因组测序,即约 1 美元 /Gb。此外,聚合酶使用量减少 300 倍,通过流式化学提高了 SNV 检测的准确性。

【致谢】感谢黄荷凤院士、卢光琇教授对蓝皮书作序推荐和指导。感谢星云基因、华大智造、赛福基因、鹍远生物等机构对《基因行业蓝皮书(2024-2025)》的支持,使得蓝皮书公开免费发布,助力生命科技普惠和产业融合。
【声明】《基因行业蓝皮书》(“蓝皮书”)由内容基因慧团队原创,转载及引用请获得基因慧授权并注明出处。蓝皮书由基因慧联合合作伙伴向公众免费公开(含电子版及纸质版),未通过任何形式对外销售、代理及授权任何第三方销售。

合作邮箱:lily@genonet.cn
合作微信:jiyinhui_1
【声明】为了推动生命科技普惠和生物产业发展,基因慧秉持专业、赋能、中立的立场收集、分析及发布相关行业信息;但由于时效性及技术迭代特殊性,所刊登内容仅供研究参考,不作为临床诊疗及投融资等决策依据。本文相关信息不代表基因慧的观点。基因慧平台刊登的原创内容的知识产权为“基因慧”商标拥有者及相关权利人所有;欢迎转载,转载请申请并注明来源。欢迎在基因慧平台合作推广先进的技术、产品及市场成果以及产业规划、行业咨询及市场调研。