2021中国肿瘤标志物学术大会最新详细日程总览!

2021中国肿瘤标志物学术大会最新详细日程总览!

守正创新,合作共享!在本次中国肿瘤标志物学术大会上,基因慧圆桌论坛及《2021肿瘤基因及分子检测蓝皮书》发布仪式将在2021年11月13日上午于大会的ctDNA与伴随诊断标志物分论坛上举行!
 
文章 | 中国抗癌协会肿瘤标志专业委员会
编辑 | Kathy审核 | Mary
关键词 | 2021年中国肿瘤标志物学术大会
5zHJiax2Ihic6TutVibL9aibmgmfW0vmQvW42UNjWFzxDZxEg631FtSUbP6Y5JSH53CgIE0tdM9S5bhd0glpOQbxBA
2021 年中国肿瘤标志物学术大会暨第十五届肿瘤标志物青年科学家论坛(CCTB)将于 11 月 12 -14 日在沈阳隆重召开!
大会秉承“创新、转化、合作、共享”理念,守正创新,紧密围绕肿瘤标志物领域一年来各方面最新进展与突破,聚焦具有转化潜力的“三类高质量论文”,邀请国内外医研企知名专家,打造30+主题论坛及专题活动,200+学术报告。为进一步激发国内肿瘤标志物领域的创新热情,表彰为领域发展做出突出贡献的著名专家,大会将于开幕式颁发“杰出贡献奖”和“青年创新奖”。
本届大会特别重视为青年医生、科技工作者及广大研究生搭建轻松活泼的交流平台,为TBM战“疫”学习群及会员建立投稿及参会直通车,并在会议期间组织与报告专家“面对面”对话,评选TBM青年优秀论文奖,获奖青年学者在“菁英TALK”专场论坛进行口头报告。
整合“整合”的理念,相信“相信”的力量,From bench to bedside 道阻且长,行则将至。本届CCTB大会被中国科协评定收录入《重要学术会议指南(2021)》(点击了解详情),必将是2021年肿瘤标志物领域医研企同道认识、交流、合作的最佳时机,组委会将进一步加强准备,呈现一场高水平学术会议,再次感谢您对大会工作的支持与关注!
四轮通知目录
1、主席嘉宾
2、论坛日程
3、组织机构
4、不能错过本次大会的九大理由
5、会务指南Q&A
6、支持企业
7、支持媒体
8、往届精彩回顾
NO.1
5zHJiax2Ihic6TutVibL9aibmgmfW0vmQvW4frNHHaxstrBiatradmvvjEEUQltFaaemjIjsb8IVkD8QMJuDic2IupTg
NO.2
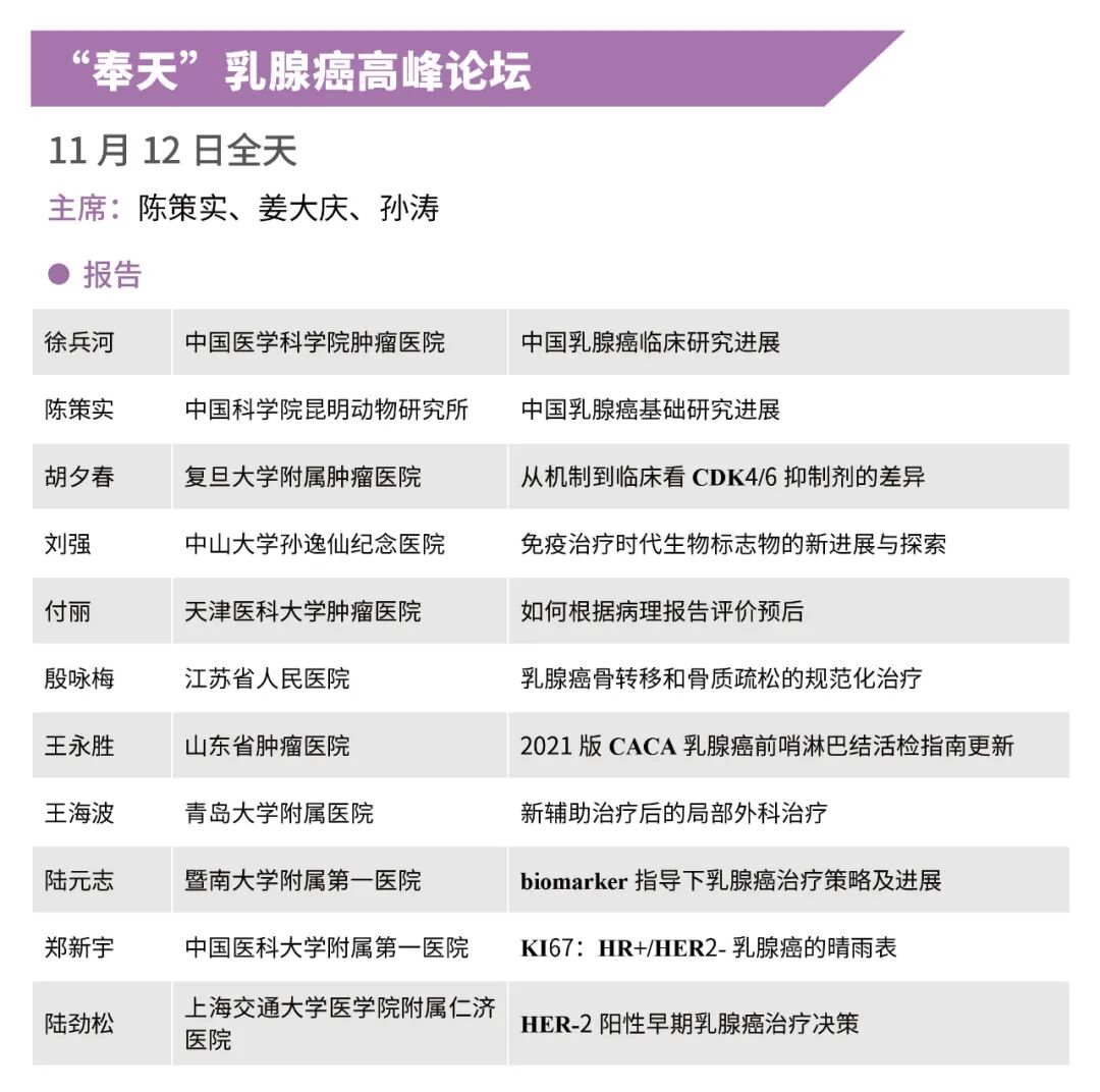
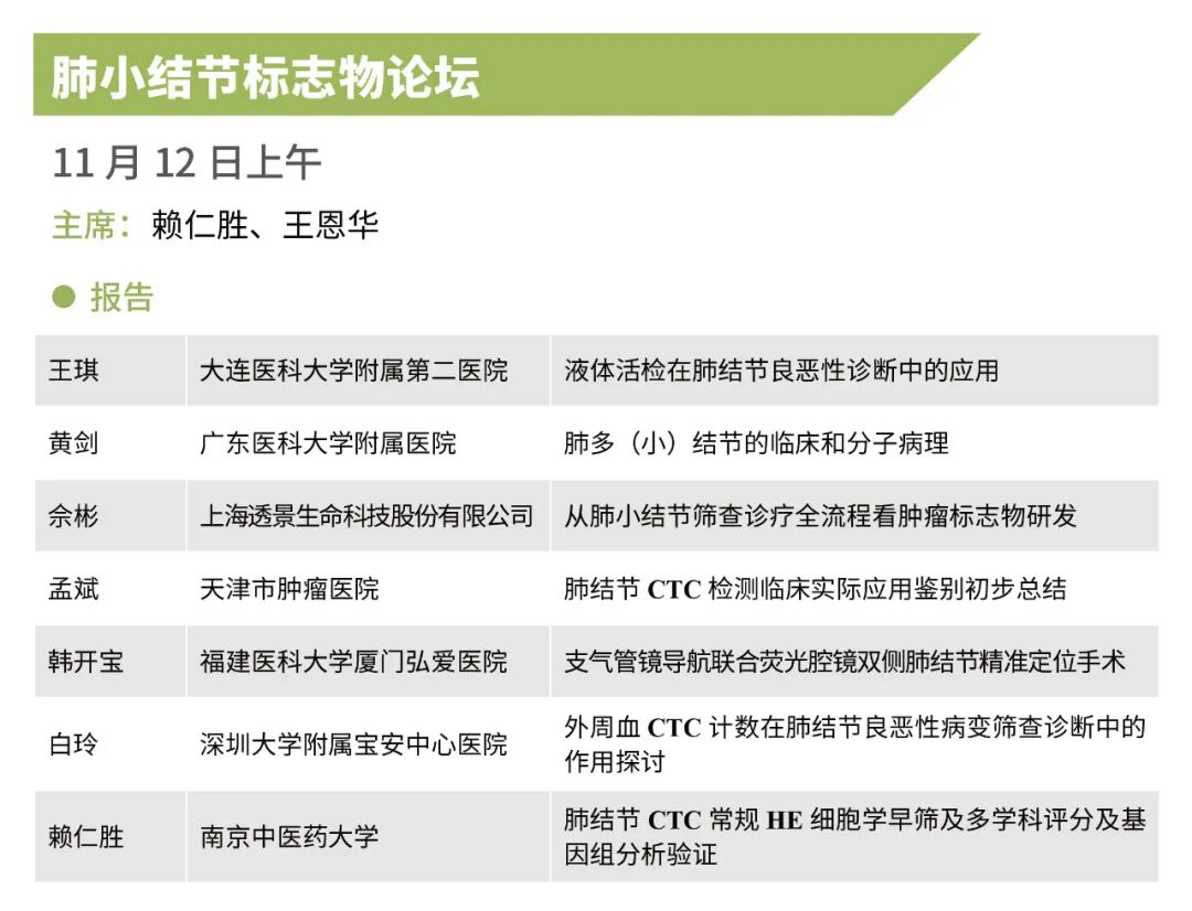
论坛日程
5zHJiax2Ihic6TutVibL9aibmgmfW0vmQvW4EnSicvYMwUabop3JC9RPLqyPAibp0S6SLj0e7NkTVTMrlMsBqmXvEDQg
5zHJiax2Ihic6TutVibL9aibmgmfW0vmQvW4UnG8nzfEHFVSIUbyeHLoarFvdc56MGOujERbu3xk5W2JQt4FkpJrxg
5zHJiax2Ihic6TutVibL9aibmgmfW0vmQvW4dA8RqERIBhRiaybJWNjexicryQ5YeNlsaUEPrkYwjaQAkQaETpLW93Pw
5zHJiax2Ihic6TutVibL9aibmgmfW0vmQvW4wCDDzibrTHibW27ics6nHyhibgzbsBSoN9rwdodoNLiaYrC8XEwEdf79LHA
5zHJiax2Ihic6TutVibL9aibmgmfW0vmQvW4aE3KGQWSv1jxbeWsyR7WuzK2tuNotZhcKVem3zH1GzUtSn4sjpUicFQ
5zHJiax2Ihic6TutVibL9aibmgmfW0vmQvW4mdCCT9KBTGoYjszfOTQ47Iwibics0ZpzM1F7be3uCsGlOnkaQbR9bhIg
5zHJiax2Ihic6TutVibL9aibmgmfW0vmQvW4ts0Esad3EFHWlP4J3r02Lj9QndgnPib2Mn5Ik2wl8gjRg8jb7SpYwZA
5zHJiax2Ihic6TutVibL9aibmgmfW0vmQvW40UH3T1BKnwPibxwY4LbgBvVfQerg74E1O9ecdE4nuwr71EZS0rACz5w
5zHJiax2Ihic6TutVibL9aibmgmfW0vmQvW4DF4TCtTM8nP36nxfbarscxlIBhMH8c1F0NxnDGeGsKofFhryvKYibyA
5zHJiax2Ihic6TutVibL9aibmgmfW0vmQvW4bicItHKThvsLEeUbYy9IRC629Uz3RuaFO1D7Zd71IQSibodbOC0UYElQ
5zHJiax2Ihic6TutVibL9aibmgmfW0vmQvW4ONk1lF2A50ezSNsY6E8rKdqyaBzR3Tx0DkkOScRNofJMBjuxbjJORA
5zHJiax2Ihic6TutVibL9aibmgmfW0vmQvW4aDgP4sG8TgJkmNfKrKMA28bdcb7MLk1xHEic88JTQ00JFvO4peUoa2g
5zHJiax2Ihic6TutVibL9aibmgmfW0vmQvW43Bibd3qz716wmTgCrHvLIWYXAD5GxgD3SSyCGLwIAiascvuFVtKVp1lw
5zHJiax2Ihic6TutVibL9aibmgmfW0vmQvW4YkZicvMtZgoiaqQk7w6L15MH1r4fBONtwjKxoelVorU44wJaIhn8A5Mg
5zHJiax2Ihic6TutVibL9aibmgmfW0vmQvW4v4k6d6W7OxJPC2icS412lwicgKY0ebRGK3amQRBq7icFLO6Vzcqj9R3Iw
5zHJiax2Ihic6TutVibL9aibmgmfW0vmQvW4IICyYXic2cKlkSZh3unw5cmRID9e7O3bV3x7AUe8xV8EB4K5uOTR6AA
5zHJiax2Ihic6TutVibL9aibmgmfW0vmQvW4NFxuxTsXLibTaiajNTib5qm8hYCzsRJBOC35bCeDJ001mf9ibMhGpcGtdg
5zHJiax2Ihic6TutVibL9aibmgmfW0vmQvW4f8DLS8FH7o92Ko98Zia5yt8Mia719p6qZUpP3dGuWg6icsJzC5FxD77wA
5zHJiax2Ihic6TutVibL9aibmgmfW0vmQvW4LkkYsPuo65GSWZvibOGB8nAhRsXrAQ7DPa5c3cibYNib6vElAuBs63PibQ
5zHJiax2Ihic6TutVibL9aibmgmfW0vmQvW43nK1AwhklAhOOdDp2ibKRomk0kQToTUbefKGABKkzCjO2YIsDjpu9sA
5zHJiax2Ihic6TutVibL9aibmgmfW0vmQvW4eJLAbECnUeWGqlUDmhFmI0pSvclvM6zI58Qk4WCx4HNXOXeUlcg4og
5zHJiax2Ihic6TutVibL9aibmgmfW0vmQvW4wKYyDLPxj7YgOgGeibH8Ricj1zv70UKOB2Uv3ficB2SHdcHWlGUUeTV7w
5zHJiax2Ihic6TutVibL9aibmgmfW0vmQvW4un2TDarP6lvuseHmvn6aicJ4MUncgZmicGGiaCxP832IlSO5EGxQxln6Q
5zHJiax2Ihic6TutVibL9aibmgmfW0vmQvW4WBfBzw0iafg2EsoO1SCHhJFtdpGiaMj90E9gib4Uf7ibmmIvAVO2QVyaOA
5zHJiax2Ihic6TutVibL9aibmgmfW0vmQvW44DhvcAVBQSRjDGnUia0cr3kgJicRyY1OPgbk0Yu2M2ujoiczd3Y1eibsqg
5zHJiax2Ihic6TutVibL9aibmgmfW0vmQvW4KT6p47KviaJqMYLaXuwLYxNRbcykoKpwI2lcPuVhLq79ibhiaq4LIgJicQ
5zHJiax2Ihic6TutVibL9aibmgmfW0vmQvW41kkl78g42d5IXP7pxMasEunYMj8Peed274MQPXY5S9zGZKSq7TaoBQ
5zHJiax2Ihic6TutVibL9aibmgmfW0vmQvW4DDXB6wlnNzbmWCpyicswxHQfuFplyFzMdbQTn9oZGLXiamEpLK8SVpxg
5zHJiax2Ihic6TutVibL9aibmgmfW0vmQvW4kicC4TVS7RNNCpsFEHZnaA8padLoXSQZxS7UnVNYoP1RDX6RBicNvNLg
5zHJiax2Ihic6TutVibL9aibmgmfW0vmQvW4oaYcpa9Pt8RYnGa2Oxj1oqgjHo7iaj9SQONlce9KetD280bRnric5Dgw
NO.3
5zHJiax2Ihic6TutVibL9aibmgmfW0vmQvW4eHFq0IekhAtCvAfBKjIaR08z251deS0cgAIFpPRiaykwwtJR2k6Rv7Q
NO.4
不能错过本次大会的九大理由
 
一、三省合作 精彩纷呈
本届大会由“黑吉辽”东三省肿瘤标志物领域杰出专家齐聚沈阳携手承办,热情欢迎全国的参会同道,将是东三省肿瘤标志物领域成果的集中展示及与全国同道深入交流合作的盛会。
 
二、 全面整合 新知尽览
本届大会全面整合、广泛覆盖肿瘤标志物领域一年来在基础研究、技术开发、临床验证、产业发展全链条各方面的最新进展与突破。30+主题论坛特色鲜明,内容丰富。全面了解,新知尽览!
 
三、鼓励原创 重磅升级
学术质量是大会的首要追求,为给参会代表展现一场紧贴领域前沿、以技术引领医研企合作的学术盛宴,在大会及论坛主席共同努力下将聚焦具有转化潜力的“三类高质量论文”,邀请发表高水平原创性研究论文及实现技术突破的专家,分享最新的原创性发现!
 
四、菁英TALK 论道未来
为给青年专家及研究生提供展现风采的机会,本届大会为TBM战“疫”学习群及会员建立投稿及参会直通车。已收到投稿千余篇,将在开幕式及青年科学家论坛颁发TBM青年优秀论文奖,并在“菁英TALK”论坛进行口头报告,还将组织历届年会规模最大的壁报交流,启迪新思,论道未来!
 
五、临床导向 案例整合
本届大会突出临床导向,将解读多部肿瘤标志物临床应用指南共识,并正式启动《肿瘤分子诊断标志物典型应用案例集》编写工作,深入推进肿瘤标志物临床应用。
 
六、创新转化 示范引领
为进一步激发肿瘤标志领域创新热情,发挥先锋作用,本届大会将首次颁发肿瘤标志物领域“杰出贡献奖”、“青年创新奖”。并开设多场医研企圆桌论坛,深入碰撞。
 
七、倾力打造 实用培训
本届大会前还将于10月23-24日线上举办肿瘤标志物大数据挖掘与应用必备技能(点击了解详情),11月11日举办NGS实用技术培训(点击了解详情),从肿瘤数据库挖掘和分析、NGS实验室建设等科研与临床需求出发,实例剖析、实际操作。
 
八、重要学术会议指南
经专家提名、学会评审团遴选、学会理事长(秘书长)确认、指导委员会审定,2021年中国肿瘤标志物学术大会被中国科协评选收录《重要学术会议指南(2021)》(点击了解详情),肿瘤标志物领域最高水平学术盛会,精彩不容错过。
 
九、各省协作 风采展示
本届大会得到了各省抗癌协会肿瘤标志专业委员会大力支持,将汇编发布各省专委会《肿瘤标志物通讯特刊》(点击了解详情),集中展示各省专委会专家风采,并组织系列参观交流活动。
 
NO.5
会务指南Q&A
 
如何进行投稿及投稿福利?
本次大会投稿摘要将收录知网实现同步检索,青年优秀论文获奖者免注册费,于开幕式及青年科学家论坛领奖,并在“菁英TALK”专场论坛口头报告,投稿截止时间为2021年11月1日,欢迎您积极投稿(点击链接了解详情
 
如何进行注册缴费及优惠?
5zHJiax2Ihic6TutVibL9aibmgmfW0vmQvW43NSI4GqwKIKicVhY8GyUvgNFib7ozII2bRBjGaxrWeZtQJuhthw3aPZQ
本届大会要求所有到会代表均需进行注册,以便接收防疫通知
注册缴费有哪些优惠?
(1)加入专委会会员可享受会员价优惠注册(点击此处即可注册会员)。
(2)11月1日前注册并缴费注册成功可享单人优惠价,3人及以上成团可享团队优惠价(点击链接即可完成注册)。
(3)缴费参加10月23-24日的“肿瘤标志物大数据挖掘与应用必备技能培训”(线上),可免CCTB大会注册费(点击链接了解详情)。
(4)注册并缴费参加2021CCTB大会的代表可以免费参加11月11日NGS技术临床应用培训(点击链接了解详情)。
如何获取注册费发票?
本次会议注册费由中国抗癌协会开具增值税电子普通发票,内容为”会议注册费”并于会后两周内发送至注册时预留邮箱,请注意查收。 
因故已交费但不能参加者,请于10月31日前下载填写退费申请表(可在大会官网下载),提交至1163137772@qq.com邮箱,会务组将于30个工作日内完成退款。10月31日后将不再接收退款申请,已缴纳费用也将不予以退还,有问题请致电财务组王老师15339092048。
大会交通信息
5zHJiax2Ihic6TutVibL9aibmgmfW0vmQvW4eSAHD0EDBTOibeoyczX3EDq7FOThDUn9uofB7t0RBquVq0Dde2IJkOQ
如何预订住宿酒店?
丽都索菲特酒店
酒店地址:沈阳市和平区青年大街386号
协议房价:单双同价450元
联系人:孔经理 15998310029
东北大学国际学术交流中心
酒店地址:沈阳市和平区文体西路80号(东北大学南门西行300米)
协议房价:单双同价400元  
联系人:刘经理 15241825768         
沈阳青年大街金廊亚朵酒店
酒店地址:沈阳沈河区青年大街197号友谊时代广场C座
协议房价:单双同价350元
联系人:杨经理 15004010433
因参会人员较多酒店房源紧张,请您提前联系酒店经理预订房间,预订时说明参加“2021年中国肿瘤标志物学术大会”可以享受协议价,发票由住宿酒店开具(标间可拼房,分开开具发票,拼房自行联系酒店经理)。
如何获取大会邀请函
可在大会官网下载或关注“中国抗癌协会肿瘤标志专业委员会”公众号-点击“CCTB大会”菜单栏-点击“资料下载”
如何联系会务组?
5zHJiax2Ihic6TutVibL9aibmgmfW0vmQvW4diaIF0c0xd0jX2rmURShbUSJhicfQWDrSgOcuHY4SUPzwkeFLzjUYAVg
大会官网 :https://biomarker2021.sciconf.cn
大会Email:  tbm2021@126.com
添加以上任何一位工作人员微信可加入2021大会参会代表微信群,提前掌握大会最新信息,更有多样精彩会议内容免费学习!
NO.6
5zHJiax2Ihic6TutVibL9aibmgmfW0vmQvW4otTPVXbgibldHiaiaI6SwicEIp1r7dOvia3vMQY0quUiaoP2lNZy4EDetfiag
5zHJiax2Ihic6TutVibL9aibmgmfW0vmQvW4OTJX9GIgm1nFyA6qtEWkb1kXEL8x7Wgp91XguxZd1yo6FWia7qvO1eA
NO.7
5zHJiax2Ihic6TutVibL9aibmgmfW0vmQvW4WTUBAeNHHy612smh9BIWGaxKKwGLIdWXibn27ib7NibiaY6icrUesA9qdKQ
NO.8
往届精彩回顾
5zHJiax2Ihic5tnoQ5UPnvQD9EqbYkKrxOTTcCWA7YHBQ5j2FJAAKxC7Py4j2kvZSIqypvZzV0sd9XxxIa3brGGw
 
【声明】为了服务基因及数字生命健康科技推广、产业创新及产学研用连接,基因慧秉持专业、赋能、中立的立场收集、分析、发布信息或专家见解。但由于时效性及行业特殊性,所刊登内容仅供研究参考,不作为决策依据;本文相关信息不代表基因慧的观点;基因慧平台刊登的原创内容的知识产权为“基因慧”商标拥有者及相关权利人所有;欢迎转载,转载请申请并注明来源。欢迎个人及机构投稿及合作。
 
 关于我们 
基因慧是一家数字生命健康产业创新服务平台,创立于 2016 年。创始团队深耕行业十余年,创建了产业信息数字化平台YourMap®,为政府、研究机构及企业提供产业咨询及科技推广服务,践行“使连接产生价值,用数据看见未来”的理念,与90%知名基因机构建立了合作,逐步拓展生命科技及产业创新服务。
☆中国遗传学会生物产业促进委员会委员
☆ 参与组织机构发布多项行业共识团体标准
☆ 连续四年发布基因行业蓝皮书
☆ 组织基因检测联盟(筹)首届第二届会议
☆ 受邀为华西因美纳华大上海交大等作报告
☆ 广东省精准医学应用学会政策研究应用分会常委