泛癌种早检技术ELSA-seq获自然子刊发表 | 燃石黑科技再次迎来高光时刻

泛癌种早检技术ELSA-seq获自然子刊发表 | 燃石黑科技再次迎来高光时刻

2021年6月15日,燃石医学泛癌种早检技术ELSA-seq正式在《自然·生物医学工程》(Nature Biomedical Engineering,影响因子:18.952)发表:Ultrasensitive detection of circulating tumour DNA via deep methylation sequencing aided by machine learning(机器学习辅助的深度甲基化测序对循环肿瘤DNA的超灵敏检测)。文章与北京协和医院和上海胸科医院等机构合作,揭秘了ELSA-seq技术如何准确捕捉血液中来自早期肿瘤的微弱信号的技术原理,并且通过在肺癌双中心队列中的独立验证数据,形成ELSA-seq技术应用于泛癌早检和组织溯源的能力背书。
 
文章 | 燃石 编辑 | April 审核 | Barney
关键词 | ELSA-seq 肿瘤早检
RmFicvQBAkgAI7zuVLElJCianBIglcAOBd15ia98J5xhXsaIBAoaGtgONufmufhuE3uWTByExthFmYqr3DaH9v79w
图1:Nature Biomedical Engineering文章发表截图
共一作者:梁乃新教授(北京协和医院);李冰思博士(燃石医学);共同通讯作者:李单青教授(北京协和医院);赵珩教授(上海交通大学附属胸科医院),张之宏博士(燃石医学)
(来源/Nature Biomedical Engineering)
分子生物学+机器学习:揭开泛癌种早检谜团
血浆样本中低丰度的循环肿瘤DNA(ctDNA)一直是癌症早检的突破难点,随着表观遗传学的加入,多组学分子信号与机器学习的结合开始让我们触碰到泛癌种早检的可能。
在人类面临的众多癌症中,肺癌不同于天然会向血液中释放更多游离DNA的癌种,如肝癌和血液肿瘤,或者与正常组织特异性差异非常明显的癌种,如肠癌(表观遗传学变化更为丰富),导致肺癌早检在生物学层面尤为困难;而肺癌同时作为全球发病率和致死率首位的癌种,形成了泛癌种早检应用的瓶颈。这也是我们为什么频频看到肠癌与肝癌早检技术的验证数据,但肺癌数据寥寥无几。从一定程度来说,攻破肺癌早检就能跨越多癌种早检应用最重要的一个门槛。
ELSA-seq技术为何获得Nature子刊的发表?技术与算法的创新、可靠的独立验证队列是获得认可的关键。
 
泛癌种早检黑科技:ELSA-seq技术揭秘
 
■ ELSA-seq技术揭秘之一
“燃石鹰眼” – 将单碱基分辨率做到极致
凭借单碱基分辨率的测序精度,全基因组重亚硫酸盐测序(WGBS)已经成为了业内甲基化测序的金标准,然而此方法对DNA的破坏,使其临床应用严重受限。ELSA-seq依靠分子生物学和生物信息学的设计呼应,在上游实现了极少量的血浆中游离DNA的高效回收和利用,在下游致力于信噪窗口分离。
RmFicvQBAkgAI7zuVLElJCianBIglcAOBd1p6ATmTR5EibkXd8AljoUkSicDgD5gJSGDdUCZ8eXT5yPFqrgMmqxJQQ
图2:ELSA-seq技术总览
(样本制备→文库制备→深度测序→降噪处理→特征选择→机器学习)
(来源/Nature Biomedical Engineering)
RmFicvQBAkgAI7zuVLElJCianBIglcAOBdlVB9zQI2H5Apbtka7UIIW9e2iakXVvDM3O4DIsbfib5hdlEMbBgYWibxA
图3:ELSA-seq与主流商用试剂盒性能比对有明显的提升
(来源/Nature Biomedical Engineering)
然后解决在数据处理上,如何有效准确的对甲基化信号和噪音进行分离。
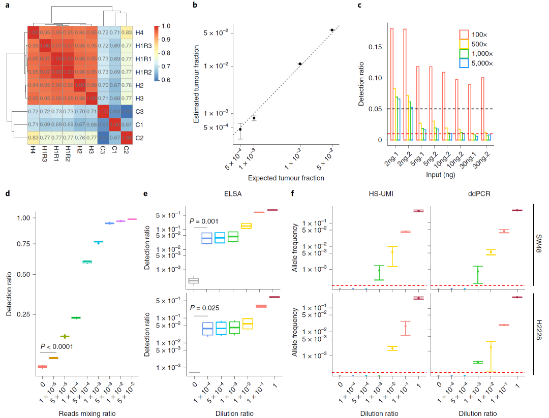
简单的说,就是通过自主开发的生信流程克服了目前此类数据常有的文库复杂度“高估”的挑战,并通过有效深度测序大幅降低了技术噪音。如图可见,利用PCR重复序列降噪之后,观察到的每种碱基变异方向的错误频率(AF,0.00003-0.00135)对比降噪前降低了几乎10倍。
RmFicvQBAkgAI7zuVLElJCianBIglcAOBdS3JoDIsp5OZJPt9oNdQibk7WglBGcRm5cuGo3jJOQH3F76iaVF0uJibNw
图4:在没有(d)或有(e)深度测序降噪的情况下, 不同测序仪均观测到碱基错误率降低10倍
(来源/Nature Biomedical Engineering)
■ ELSA-seq技术揭秘之二
“飞花摘叶” – 精准的靶向捕获只留下有效信息
ELSA-seq的核心是在极微量的DNA中精准捕捉与癌症信号相关的甲基化片段,它的独到之处正是信号的高保真放大和高效率捕获。
 
在cfDNA投入量仅为2 ng时(相当于1ml健康人血浆样本含量),ELSA-seq实现了DNA扩增与均一性捕获的两全:60-80% reads可以被准确的比对在靶向区域上,并且90%以上的区域被>200 reads覆盖。
RmFicvQBAkgAI7zuVLElJCianBIglcAOBdZkC7gsPiaJlbYLOgpvYpoq20DiboeLmMZShmq6A6MEYGCKIUstkm3r1w
图5:ELSA-seq panel设计和靶向捕获性能表现
(来源/Nature Biomedical Engineering)
■ ELSA-seq技术揭秘之三
“借力打力”:从locus到block,诞生MBS(methylation block score)新型算法
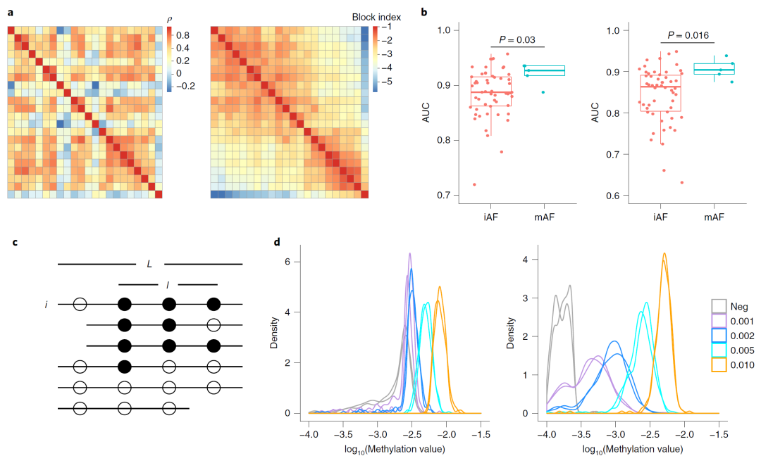
传统的DNA甲基化分析主要基于单独位点甲基化变异来捕捉信号(iAF),该方法对测序深度和单点错误率非常敏感。为此,ELSA-seq开发了一种对相邻甲基化位点的基因组距离和甲基化水平进行加权计算的打分系统,对基因组进行区域划分(下图a)。通过对肺癌特征性的SHOX2基因的甲基化变异检测可以看出,区域统计量(mAF)比位点统计量iAF具有更好的识别肺癌信号的能力(下图b)。
 
此外,ELSA-seq用一种新的测量统计量“甲基化区域评分(MBS)”带来了更高的信噪比。如下图d所示,即使是低至1‰的样本掺比,MBS也可以实现与阴性对照的明显区分。
RmFicvQBAkgAI7zuVLElJCianBIglcAOBdDiaDR2L1qlFY4Qiak9MgWPoiaKZLiczxbtL2XOeSDCFyGDFHOXtYibzfJRQ
图6:ELSA-seq甲基化block定义和性能验证
(来源/Nature Biomedical Engineering)
说了这么多,是时候看看ELSA-seq的表现了,在低至万分之五以上的癌细胞DNA含量样本中,ELSA-seq可以近乎完美地定量癌症信号(r2=0.99);在癌细胞DNA含量低至万分之一时,依然可以显著区分癌症与对照样本。在同样的一组样本中,研究者比对了ELSA-seq与代表液体活检最高灵敏度的两种方法学:NGS和ddPCR,ELSA-seq对比后两者灵敏度超越10倍以上,呈现了碾压性的优势。
RmFicvQBAkgAI7zuVLElJCianBIglcAOBdHg0Bn6kwLfUa0MmTe3KqvZLSPnSEIgkgias7gkon8OzxVuPr32mAicDw
图7:ELSA-seq性能验证结果
(来源/Nature Biomedical Engineering)
作为 ELSA-seq 的临床效用的最终检验,来自北京协和医院和上海胸科医院的研究者分别招募了两个完全独立的肺癌患者队列,进行了早检模型的训练/验证,以及锁定模型后独立队列的单盲测试,实验同时设置了跨技术平台对比亚组,进行甲基化信号(ELSA-seq)与突变信号(NGS)“头对头”的比较。这个“终极大考”的答卷如下:
 
ELSA-seq实现了有效的低频信号建模和过拟合风险控制:独立队列1和队列2分类准确度(AUC: 0.93 vs 0.90)高度一致;
多变量分析显示检测ELSA-seq模型打分的高低与肿瘤分期、肿瘤大小和组织学亚型高度相关,其中肺鳞癌亚型平均得分显著高于肺腺癌;
对于所有的血浆样本,在96%的整体特异性下,IA期-III期肺癌患者的灵敏度达到52%-81%;
甲基化信号可检测到低至0.02%突变丰度的血液样本,且甲基化信号成功识别的肺癌患者数量几乎是NGS突变信号识别的两倍(48/66 vs 28/66),同时保持同样的超低假阳性率(0/49),值得一提的是,两者的联合检测可以达到更高的阳性率(54/66)。
RmFicvQBAkgAI7zuVLElJCianBIglcAOBdZmG4Oqz9fFFqlibnicmnF3uDKyZUjQaHicyffXBA5c6tUSL9Rg4t1u7MQ
图8:双中心临床验证路线设计
(来源/Nature Biomedical Engineering)
 
文章之外的故事:燃石的速度和科技创新的力量
ELSA-seq诞生于2017年,在2018年的CSCO第一次发布数据,距今已有三年的时间。在这篇文章成文、打磨、投稿、修回的漫长的三年里,燃石的研发团队又把ELSA-seq进行了数次的迭代,在2020年的ESMO Asia大会口头报告中,来自复旦大学附属中山医院的研究者汇报了最新一代ELSA-seq技术在肺癌、肠癌、肝癌、食管癌、卵巢癌、以及胰腺癌六个癌种中的验证数据,ELSA-seq的检测特异性也从本文的96%进一步推高到98%以上,并且呈现了高达82%准确性的组织溯源能力。在此基础上,两个前瞻性早检万人研究“PREDICT”和“PRESCIENT”亦已开启。
 
本文的一图一表一字一句记录了ELSA-seq最初的模样,而在文章之外,它已经以呼啸而过的速度长出了本文所描画的图景。这正是癌症早检技术生长的速度,是燃石的速度。 
 
未来,燃石期待与医学界的专家们一道努力,一如既往不遗余力地推动癌症早检产品的研发和落地,为癌症患者大幅延长生存时间和提高生命质量贡献中国科技创新的力量。
 
参考资料:
Liang, N., Li, B., Jia, Z. et al. Ultrasensitive detection of circulating tumour DNA via deep methylation sequencing aided by machine learning. Nat Biomed Eng (2021). https://doi.org/10.1038/s41551-021-00746-5
 
扩展阅读
640?wx_fmt=jpeg
《2021肿瘤基因及分子检测蓝皮书》
基因慧联合赛默飞/华大基因/泛生子/金域医学等发起
欢迎临床专家及企业参与合作
【声明】为了服务基因及数字生命健康产业发展、科技推广及政产学研用连接,基因慧秉持专业、赋能、中立的理念收集、分析、发布信息或见解。但由于时效性及行业特殊性,所刊登内容仅供研究参考,不作为决策依据;本文相关信息不代表基因慧的观点;基因慧平台刊登的原创内容的知识产权为“基因慧”商标拥有者及相关权利人所有;欢迎转载,转载请申请并注明来源。欢迎个人及机构投稿及合作。
 
 关于基因慧 
基因慧是一家基因及数字生命健康产业创新服务平台。公司创立于2016年,创始团队深耕行业十余年,秉持“使连接产生价值·用数据看见未来”的理念,建立了首个数字生命健康产业数字化平台YourMap®,联合政策、临床、科研及产业机构连续四年发布行业蓝皮书,专注产业咨询及市场服务。作为国发改产业研究合作单位,基因慧与90%知名基因机构建立了合作,参与组织发布多项行业共识和团体标准,服务生命科技创新创业。
☆ 参与组织机构发布多项行业共识团体标准
☆ 中国遗传学会生物产业促进委员会委员
☆ 建立产业业数字化平台优脉通YourMap®
☆ 组织基因检测联盟(筹)首届第二届会议
☆ 广东省精准医学应用学会政策研究应用分会常委
☆ 受邀为华西Illumina华大上海交大等作报告
RmFicvQBAkgAeFMK0ia5Cab3334OUN1mUBG4bibxEzJJC01MPtSxIgRZcJvf6IGrU6cWAaTKdqM8GkEbzxEfFiaWCQ