慧课
CHPO — 顾卫红大夫
关键词:CHPO HPO 人类表型标准术语 疾病基因型和表型
阅读用时:约25分钟,含视频约22分钟
内容简介:跨学科的精准医学在技术转化和临床落地时,数据分析工具和辅助诊断平台起来重要的连接作用。基于此,基因慧建立《慧课》平台,邀请顶尖的专家视频介绍业界常用工具和平台简短教程,提高协作效率,欢迎指正、参与。
基因数据分析系列
基因检测在临床应用中受到越来越多的关注,而大部分基因数据分析软件或生物信息工具有一定操作门槛,对于用户使用以及软件的推广有一定的瓶颈。基因慧组织行业专家对常用基因检测分析工具录制中文操作视频。
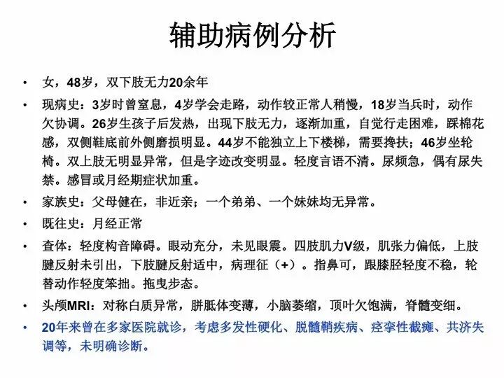
第四期邀请了CHPO项目总协调人顾卫红大夫,视频介绍CHPO,并讲解表型与基因关联分析工具——CHPO搜索引擎的使用。
回顾:
第四期视频简介
目录
1. 顾大夫简介
2. CHPO&HPO简介
3. CHPO介绍及CHPO搜索引擎的使用(视频)
4.《CHPO介绍》PPT
5.《CHPO搜索引擎的使用》PPT
1. 顾大夫简介
顾卫红博士,临床遗传医师,研究员,CHPO项目(中文人类表型标准用语联盟)总协调人,中日友好医院运动障碍与神经遗传病研究中心负责人。
2.CHPO&HPO简介
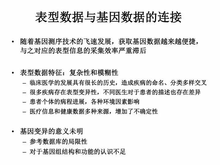
HPO:人类表型术语(Human Phenotype Ontology, HPO),旨在提供人类疾病中用于描述表型异常的标准词汇,每个术语描述一种表型异常。HPO建立者利用从医学文献和知识库获得的信息进行开发,目前包含11896个名词,具有树状结构,已经注释了约4000种疾病,注释项超过115000项。HPO是源于连接的术语系统,包括三个组成部分:表型词汇、疾病表型注释及计算算法,在覆盖面、范围和数据库复杂度方面都在不断增加,已经从罕见病扩展到常见(复杂)疾病,涉及表型驱动的基因组研究以及诊断新算法的建立,与哺乳动物表型词语集的整合有助于基因功能研究。
CHPO:CHPO(中文人类表型标准用语),源于HPO(Human Phenotype Ontology),为志愿参与的项目,旨在中国建立一个开放平台, 联合各相关领域专业人士,建立中文临床表型术语标准,整合相关疾病知识库(OMIM和ORPHANET),建立表型与疾病搜索引擎,推动基因数据与表型数据的精准连接。
HPO网站:http://human-phenotype-ontology.github.io/
CHPO wiki 网站:http://wiki.chinahpo.org/
CHPO搜索引擎:http://www.chinahpo.org/
CHPO公众微信:ChinaHPO
3.CHPO介绍及CHPO搜索引擎的使用
(约22分钟,建议在wifi环境下观看)
4.《CHPO介绍》PPT




































