【慧议】詹启敏,李青,李金明等专家在P4 China 2016大会上说了什么?(一)

【慧议】詹启敏,李青,李金明等专家在P4 China 2016大会上说了什么?(一)

关键词:精准医学研究专项 健康中国战略 规范化和标准化 技术要求 质量评价 数据解读
阅读用时:共20张,约20分钟
 
内容简介:
1. 国内外精准医疗发展机遇与战略布局
2.临床分子诊断技术开发与应用
3.精准医药研发
主办方:上海商图信息咨询有限公司
注:若需要PPT全文(50张)请后台回复P4-1
 
演讲人
主题
詹启敏
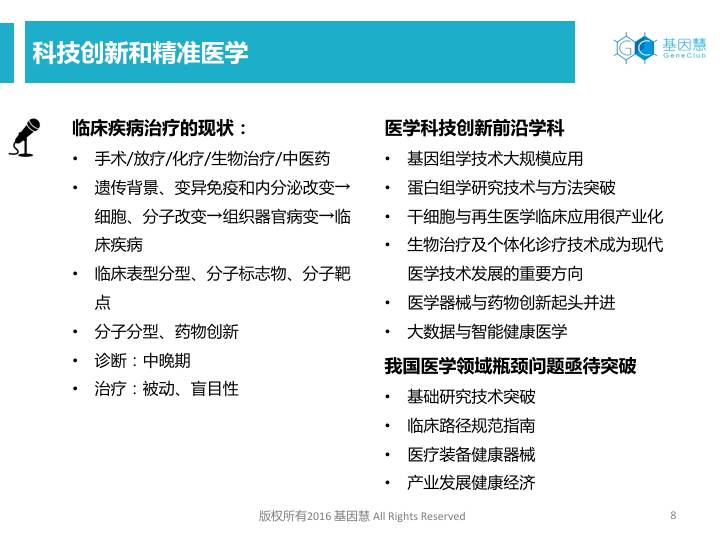
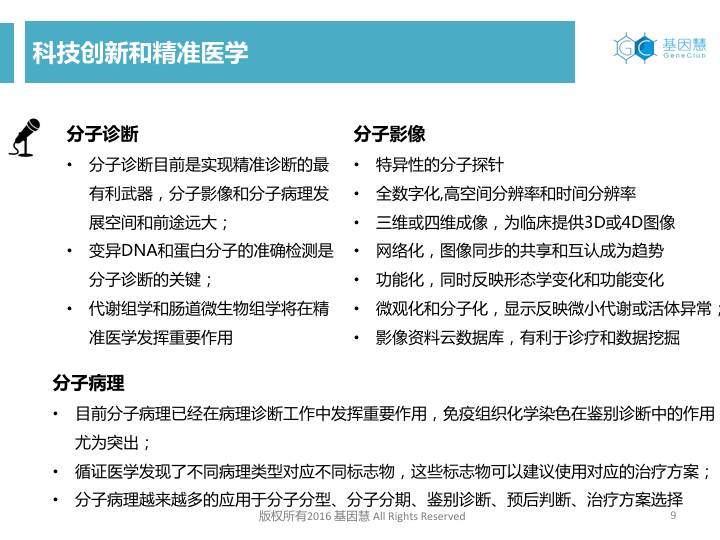
科技创新和精准医学
李 青
“精准医学研究”重点专项简介
李金明
个体化精准医学分子检测的规范化和标准化
祁 鸣
联合国教科文组织人类基因变异组计划
王佑春
二代测序诊断试剂的技术要求及质量评价
杨晓莉
NGS下的实验室检测质控评价与标准设计
石怀银
分子病理检测标本的规范化要求
于津浦
肿瘤精准医学中二代测序的选择依据与生物大数据临床解读
eicZhoGYCfyaA7kdibVPibZV2pTg1SBWfBAt24IKlibAGicwgVfGibChU25BbrwBq1VQHsX971UUDVR4P33ceiaqKryWA
eicZhoGYCfyaA7kdibVPibZV2pTg1SBWfBA3EhyibayB3cSAI7a9cpa4PsI2HNGLupCB23PQ64qBFiaFCkoEvVIy3iaA
eicZhoGYCfyaA7kdibVPibZV2pTg1SBWfBAxnCNY7mxgn41rpx6qmKKtytLNFbIxbQHYqSekJeE61kTmgOpRMeOSw
eicZhoGYCfyaA7kdibVPibZV2pTg1SBWfBAhDxBCGN84qt0eawxLGCDXQ87GWnRTjtUen8eLIyibpPkWhB94wm7VSA
eicZhoGYCfyaA7kdibVPibZV2pTg1SBWfBAMfIC9Bhx07X9f5ibrU2q608GSd8LOQYFIXc4Oq52D7f8Gng5UeW0LDQ
eicZhoGYCfyaA7kdibVPibZV2pTg1SBWfBAMTjOkPYdUPmkNkL6wSUAdHrlrKprX2O5LY51piaz7MrB6Kicjzf87FYA
eicZhoGYCfyaA7kdibVPibZV2pTg1SBWfBAgiaiaPQZUuxkRKyfWAeVH7O7PQ38Ll7RUENmhbQsD5zLiaMkfL1E6aicAw
eicZhoGYCfyaA7kdibVPibZV2pTg1SBWfBAqfibQ8q1h47BmnAAuBzXwyw9275vKkjqeWgq5H0ibZ9nqbaEo41mknLw
eicZhoGYCfyaA7kdibVPibZV2pTg1SBWfBAEibsPqA4SzBkdezh1vU5Ej5ZBWiaL1waAiaactxSt165nOciar32RN0OeA
eicZhoGYCfyaA7kdibVPibZV2pTg1SBWfBADAxIZ8S799KibDOLwRY7LJlzib8fABJESI9S8zWY2yia7hjn4sd0Z4ZyQ
eicZhoGYCfyaA7kdibVPibZV2pTg1SBWfBAkXn0Up1EPaxRx5orAFjhk5n3dMgDTVXzeQDt0e7k8X9J9AVNzlJx8Q
eicZhoGYCfyY0kRAVcGIdMX30QiarBvlQY3DJV5b7BTohWPB5Ptxkziawml9aCaNR5IdnAVUXO4vWWj2j9Uncd07A
eicZhoGYCfyaA7kdibVPibZV2pTg1SBWfBAAD5o6cb0u8dseDiaWEibpUde0ibbCgSe4JqYiaP3lrYpGWpkZP3AoUddAg
eicZhoGYCfyaA7kdibVPibZV2pTg1SBWfBAQtAvuXhFaj2turztYypqXVsicl4g1sm6qQ6xnO1HKMtBg7vsdQic6c8g
eicZhoGYCfyaA7kdibVPibZV2pTg1SBWfBA7ox096HuO35TyodE6VQzRUCgc8KuSTC61jAUrTDxPOV218Atc8ibNVA
eicZhoGYCfyaA7kdibVPibZV2pTg1SBWfBACSG5O4FiagRZH1tWs4ibCrYaaKHEgicj3zzsRiaFU4Jibo5bWbGCGWoUroA
eicZhoGYCfyaA7kdibVPibZV2pTg1SBWfBAnjzWhXbbVeaAv6or2lVN7sLhQXD58W9B23hXmfW9S3tkscxjONnAgw
eicZhoGYCfyaA7kdibVPibZV2pTg1SBWfBAJtLNicmb3zjhk7k5bPOlTGgjJXqQ41Zs3VkbuYRKKwngoVNBqRyUBXg
eicZhoGYCfyaA7kdibVPibZV2pTg1SBWfBA6QlegPo1tAOl1GwRdA0Ic2Mo6DfFhUvVOsmuGScYNoqTrMiaaAZZFEA
eicZhoGYCfyaA7kdibVPibZV2pTg1SBWfBA51cibozmAqJfSYYICW0J5ejawC09pe9IEGkSt031bktzme1P56cwvrQ
eicZhoGYCfyaA7kdibVPibZV2pTg1SBWfBAWQZbsV5Ag3yk7udK7e59Tictbwo09fkQI5rABCBtE75bA9CvZCmcPjQ
eicZhoGYCfyaA7kdibVPibZV2pTg1SBWfBAy1jyvXKtMCmfWsCf8F6rDv5v3dPNicrEqL4eAWw1bJEUVricnMHtwnqQ
声明
1. 以上内容是基因慧集合行业经验,资源进行编撰或梳理而成,版权属于基因慧(北京基因界科技信息咨询有限公司)。在尊重版权情况下,欢迎传播
2.我们秉持客观、严谨、中立的态度,从多方渠道收集并发布信息,供行业参考。但受收集当时信息公开的时效性,不同渠道存在不同见解,不能完全保证信息的完整性和准确性,如有错漏之处,欢迎指正。
精彩预告
基因慧独家策划的《基因三人行》之《温故2016》活动,已邀请行业细分领域代表性企业和专家参与,第一期临床基因检测播出反响热烈(点击链接),近期将推出肿瘤基因检测、微生物组、个人基因组、生物云平台等专题。欢迎关注,同时,《基因三人行》节目诚邀赞助、冠名等商务合作(010-56527551)。
精华文章
点击下列链接,可见更多推荐文章:
更多干货,欢迎进入基因慧知识铺
eicZhoGYCfyYA27eSceibibXTibxiaeuRAfCnd76p08wYk4ibYr98uPpPPnH9w9ibClibBpopw4Equib1UQ4IRCf5IMkkgA
声明
1. 以上内容是基因慧集合行业经验,资源进行编撰或梳理而成,版权属于基因慧(北京基因界科技信息咨询有限公司)。在尊重版权情况下欢迎传播。
2.我们秉持客观、严谨、中立的态度,从多方渠道收集并发布信息,供行业参考。但受收集当时信息公开的时效性,不同渠道存在不同见解,不能完全保证信息的完整性和准确性,如有错漏之处,欢迎指正。
调研、培训、会议报道、品宣等服务:
电话:010-56527551 / 400-088-7466
地址:北京市海淀区中关村大街1号
官网:www.geneclub.net.cn
邮箱:info@genonet.cn
基因慧
精准医疗
行业连接器
长按关注
eicZhoGYCfyam0tGtPa9Wtk53hnvwRbYHjq4TJkMuoiawANaKoXTXuuD5PebLcHg0IYb0Hn88Kx6lu0QmK5zGN4Q