顾大夫在中国孤儿药研发论坛演讲PPT

顾大夫在中国孤儿药研发论坛演讲PPT

eicZhoGYCfyYibib4GU8VSGVSneQT9hnuCnELmI6JZXh7S2KON4pibIEZLs3kO3sKd2cicjyMxRXo8ZoBVVyNAK3rPg
文 | 顾卫红(顾大夫)
作者简介
顾卫红博士,卫生部中日医院运动障碍与神经遗传病研究中心负责人(本文已经过授权转载)。
导读
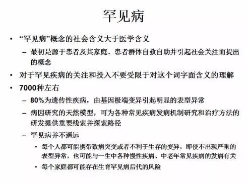
罕见病,并不罕见。“罕见病”的社会含义大于医学含义,内涵非常丰富,从医学角度看,包括大约7000种疾病,其中80%为遗传病。据不完全统计,我国罕见病患者至少有1680万人。
eicZhoGYCfyZmrbfwwxOUbhkV0aypZWHjDH7x7fLpWVkmqppEK0AdbxtNiar6uNLiawaFKO2evIqzdvic5ibfPticBjQ
罕见病不罕见
病种繁多,病因多样,表型各异,不同疾病的发病年龄不同,罕见病患者是表型较为严重的个体。罕见病距离我们每个人并不遥远,为什么这么说呢?
eicZhoGYCfyZmrbfwwxOUbhkV0aypZWHjTEX26uPvasm6ibK5umOibdhiac0JqIK3lMMAdZ0cwwonZiamCx7WFMjjhA
连接
连接罕见病与公众健康,需要跨越一条河,需要更多的人参与,才能早日到达彼岸。
eicZhoGYCfyZmrbfwwxOUbhkV0aypZWHj93HvGibiakh5SoicUwzYWb5sFkQR01eCYicam7ExvtFVTz9sJSUwPqE9yQ
神经遗传病
种类繁多,表型复杂,约占所有遗传病的60%。
eicZhoGYCfyZmrbfwwxOUbhkV0aypZWHjLHYic2L7Gk5CTGQZIAX3Rw4AA8FFPFREqmicbwktiaSc97o39a922LCZQ
eicZhoGYCfyZmrbfwwxOUbhkV0aypZWHjyOeickIxUdKePqdThuibeZQeeMSyLBZsnmPouI1a7z7f5CDRUlImX51Q
较为常见的神经系统单基因遗传病分类
eicZhoGYCfyZmrbfwwxOUbhkV0aypZWHjPxqB7ic7Ql7PicxXCIAA1MAjAFiaobicEThKxibojszfuyh5ibYY0Yjibfvmw
神经系统遗传性疾病DNA库
11年累计例来自3000+个家系的患者DNA样本,其中共济失调居半。
eicZhoGYCfyZmrbfwwxOUbhkV0aypZWHjbYGNdRzRfZLB6Iz1icvAk27VQ0rot6bg7MBdMpIL5YJxd0T8hVVmz1w
共济失调
部分共济失调相关疾病的患病率。
eicZhoGYCfyZmrbfwwxOUbhkV0aypZWHj3CicgFToZQiaBDmfWbkl3jFJXfyeNhaqpxKr47FKSzWHU4rDlKW75d7Q
遗传性共济失调
遗传性共济失调表现为平衡障碍,肢体协调运动障碍,言语不清等,国外曾有报道患病率约为6/10万,占神经遗传病的10%-15%,遗传方式多样(常显、常隐、X连锁,线粒体母系遗传等)。
eicZhoGYCfyZmrbfwwxOUbhkV0aypZWHjsln8ialZETvd8Rhy3tzD2ca4PiaJFCAKeOUkkBsEOcRZOadB6VJX8BfQ
脊髓小脑共济失调(SCA)
SCA为常染色体显性遗传共济失调的主要类型,具有高度的遗传异质性和临床变异性,首发症状包括行走不稳,逐渐出现言语不清等。
eicZhoGYCfyZmrbfwwxOUbhkV0aypZWHjVWtJInqFwicCBUCyO7rTzIZtV0otOJ8Rl5LwdFicY23hKuicLpFI4PqaQ
中国SCA分型比例
eicZhoGYCfyZmrbfwwxOUbhkV0aypZWHjQt99LIjkktV4EDTgCrZicYsicsQSw5DHKpbn61jrKXiaNsRtPtZ0ck3Lg
血浆维生素E和辅酶Q10检测对于常染色体隐性遗传共济失调诊断和治疗具有重要意义
eicZhoGYCfyZmrbfwwxOUbhkV0aypZWHjEx1tZgiayzpy9ntVa246AJfxmXVGwlSibCnLkKpicllWVUbb4rfmnvOKA
病例:共济失调伴维生素E缺乏症
eicZhoGYCfyZmrbfwwxOUbhkV0aypZWHjZazou2KHgp9waygOIblzr0sbxYLSvJnh0ibgcSxEr87bEbCb8r5NjQg
药物:治疗共济失调药物
在PhRMA网站上公布的治疗共济失调在研药物。包括海藻糖(trehalose)等。
eicZhoGYCfyZmrbfwwxOUbhkV0aypZWHjMLeYDFUWhSjUTy8e0lZPCLzsKzTLoIXgJBMFlibyohv9cE3krib3hdoA
eicZhoGYCfyZmrbfwwxOUbhkV0aypZWHjg7nw7uE1OODt4yFcOuE0BV4Q8pRKy1IW0G78nh87WqSUQeSaDKkeBQ
eicZhoGYCfyZmrbfwwxOUbhkV0aypZWHjkosksu8LJWJKCqicouuicba3Z5agUl4CducbvAdS4q10ialBodRzy1B5w
eicZhoGYCfyZmrbfwwxOUbhkV0aypZWHjxOEslibpWXSgDpBLf69rAl5pP6qd7JjeQRF17Ma5mCWQfghze6AXicKQ
他替瑞林(Taltirelin)在日本作为处方药治疗脊髓小脑变性疾病(SCD)。
eicZhoGYCfyZmrbfwwxOUbhkV0aypZWHjhBCkMgzSYEfVu3rFgPRrWNR3KXvVZTvSFgz2DMpT8dhcHMiaAgZoNcQ
polyQ疾病(多聚谷氨酰胺疾病)
根据发病机制研究结果,多种潜在的治疗方法,需要加快转化临床,开发孤儿药。
eicZhoGYCfyZmrbfwwxOUbhkV0aypZWHjk3ok7qlNcjt89sUGwJbqgUKZia5Ll6geziabCgDWPib3OgpOIiae8qu25g
锥体外系疾病
部分锥体外系疾病患病率(0.2/10万-15/10万),包括亨廷顿舞蹈病(Huntington’s Disease, HD)、年轻帕金森病、多巴反应性肌张力障碍、多系统萎缩帕金森型、进行性核上性麻痹、神经退行性病伴脑铁沉积症。
eicZhoGYCfyZmrbfwwxOUbhkV0aypZWHj0d3b2ZF9qhugTOHLqohlicGe86bCRJIib0vbIoZxdOZFWlGg4sKCOv1w
亨廷顿舞蹈病(HD)
常染色体显性遗传,运动、认知和精神受累,严重影响患者的生活质量和寿命。
eicZhoGYCfyZmrbfwwxOUbhkV0aypZWHjXBwtOYTt1bCFoJ8p36RsZwHFOfB1RfEhHic7iaNDfPfjNicGSpXWnxwmQ
eicZhoGYCfyZmrbfwwxOUbhkV0aypZWHjxuBgJXciaMHdq7F8r9ias89VHkv1q9XfVpfwmbpp0GbuncRTevHa873g
亨廷顿舞蹈病(HD)治疗在研药物
eicZhoGYCfyZmrbfwwxOUbhkV0aypZWHjTY3qiclRRQeYIXibswEtKR5psibia8NsRGDlmAFHGj8A4skP25Csow5ujw
“进行性核上性麻痹”治疗在研药物
eicZhoGYCfyZmrbfwwxOUbhkV0aypZWHjKich7OnHUpUomBeicEfd5l24ee9O8qHKwNqZTw4rNXbxKxVDVVD0J1sg
罕见病的诊断和治疗
明确诊断是基础,基因检测对于遗传病的诊断至关重要,需要结合临床表现、遗传模式和各种必要的辅助检查结果综合分析。在诊断的基础上,开展治疗探索,改善患者生活质量。
eicZhoGYCfyZmrbfwwxOUbhkV0aypZWHj6QjzgC6nGmgskjxoJQHaRSTSOETB1WwzFpq7RPuZStsV9YhxgPG5Cg
现状:信息、技术群岛,缺乏连接和协作
eicZhoGYCfyZmrbfwwxOUbhkV0aypZWHjE84YcZOsH2g5ibFpbibicAJqbkLibKKciaSica4vC9A2OK0jYibMSl0gpNejw
罕见病/遗传病患者就医经历
由于表型复杂,诊断困难,缺乏有效导诊和信息对称,罕见病/遗传病患者就医经历曲折,效率很低。
eicZhoGYCfyZmrbfwwxOUbhkV0aypZWHjz7K35SnvkpY4W0ExAoOdKUzd2HCgVPTUjjP0gNR7LhoTEzBuiag4EJw
致病基因变异发现
通过关联分析,连锁分析,功能注释等从大量的变异中筛选致病变异。罕见病与常见病并没有明确的界限,对于疾病的认识需要不断深入。
eicZhoGYCfyZmrbfwwxOUbhkV0aypZWHj2kZtrWNRMW9WBJYB1MxibEy2td7jMicX74bSpugobdiaGk0FP271gJhaA
eicZhoGYCfyZmrbfwwxOUbhkV0aypZWHjFkVZMm6bTnSAiafWvDld9G8fW0xNJEY6rSgLpnt6Iv42Z0iaD38trYyA
罕见病基因检测存在的问题
eicZhoGYCfyZmrbfwwxOUbhkV0aypZWHjwAnziaiaXl2MOTvJ8fF846icouP0spQ6NE9O9D8zI8wXicaCFQa5Tic3XVg
临床表型确定在遗传诊断中的作用
eicZhoGYCfyZmrbfwwxOUbhkV0aypZWHjoDB2QG68oPd7atXrPk99lcOyDKdEpKEQiasbicaOg7oawia4qyUCZcA3Q
临床诊疗和基因检测环节的连接
eicZhoGYCfyZmrbfwwxOUbhkV0aypZWHjKEdibnWPt8LjqFrqjuehmWPqibvZlcrJytwTCRaGS44sicwR6RWn4CiaPg
以患者数据为中心
eicZhoGYCfyZmrbfwwxOUbhkV0aypZWHjQ5IcS46gSBybypBbnNaJcIzzDEMiaX0g23G2hdwhc3ry0ZCfdn7jgzQ
HPO和CHPO
国际通用的表型数据库:人类表型术语集(Human Phenotype Ontology, HPO)。国内正在汉化,建立CHPO(中文人类表型标准用语联盟)。
eicZhoGYCfyZmrbfwwxOUbhkV0aypZWHjXJD9HfIujLw07uia7wv0VumV8JXZLPibJJb4via0ZpCQPtAFXsSl2TApA
eicZhoGYCfyZmrbfwwxOUbhkV0aypZWHjQIamrj8P38cPjBSmOgd924xBsZPdolJ9rHfRos1rHYJRsShkZ8OEHQ
eicZhoGYCfyZmrbfwwxOUbhkV0aypZWHjLOl3kNRniavJVWJeMGYbbYpbDXlHREBfnaZgdibYuiaohaUt3vaE9panw
eicZhoGYCfyZmrbfwwxOUbhkV0aypZWHjx7NibbOeUX12N35npibJu7rN1icFiaM5Eia13qNXPicbIIsdXoydXsfpiaLKQ
连接
遗传病诊疗各个环节需要建立更有效的连接和协作,不断优化并推广共同语言,以保证可靠、充分的信息传递
eicZhoGYCfyZmrbfwwxOUbhkV0aypZWHjLmeV533icPdxkP1ibZs1EnTEia7JkUWTm6z9NwbEk0pYljgl0I0yBKRjA
eicZhoGYCfyZmrbfwwxOUbhkV0aypZWHjMD6BCfMdsNtC1mNb5cyfqXQiaDy6T9jXBld84gMGQFzuvMqnUVdTiang
声明:以上内容来源自新浪博客“顾大夫”,已授权转载,不代表公众号观点和任何偏好,仅供研究参考。欢迎转发。转载请联系原作者。
致谢:感谢顾大夫的知识分享和耐心的校正。
更多PPT干货↓

后台回复序号或关键词,可见更多PPT:
40 【Panel】高通量测序Cancer Panel标准化体系建立及应用研讨会PPT精华
39 【靶向药】肿瘤靶向治疗和FDA批准的靶向药
36 【临床表型】顾大夫谈临床表型重要性和CHPO
29 【虚拟现实】VR在医疗健康的应用
28 【基因诊断】哈佛医学院沈亦平谈基因诊断
25【免疫治疗】肿瘤免疫治疗的应用
20【生物信息】生物信息培训资料推荐
17【液体活检】液体活检技术和应用
16【基因编辑】基因编辑的技术和应用
14【云】国内外基因组云平台调研
13 【产品设计】和FDA合作的公司产品设计
10 【指南】国家“精准医学研究”专项指南解读
08 【人工智能】人工智能应用与基因健康
05 【肿瘤】肿瘤精准医学
01 【纵览】基因检测行业纵览
eicZhoGYCfybzISIKvyx4wV0Jw6JK4TZYQXT8fTNR9e6NYx8GRiaRrKICmrNGo3iagc8CsIPRBga5bppPYXnMp0gg