肿瘤免疫治疗的药物,疗效及服务机构

肿瘤免疫治疗的药物,疗效及服务机构

eicZhoGYCfyYibib4GU8VSGVSneQT9hnuCnELmI6JZXh7S2KON4pibIEZLs3kO3sKd2cicjyMxRXo8ZoBVVyNAK3rPg
文 | 汪亮@基因慧
导读
在上一篇谈到“肿瘤免疫治疗的原理和技术”后(关注公众号后回复25可见),本篇继续和大家分享肿瘤免疫治疗的应用:
1、FDA批准药物,在研药物,和疗效
2、肿瘤免疫国内外机构
3、相关企业的研发和投融资
4、肿瘤免疫治疗市场规模
5、中美政策对照
eicZhoGYCfyafJjQJnYJIhNcTlDmyh5WRbib5KibwxibFSiaNftqUpFBNt2Imszico4GTgtGxhYerv0nyJmUiamFeiabXw
肿瘤免疫治疗上市药物
97年,FDA批准首个单抗Rituximab (针对滤泡型淋巴瘤)。根据肿瘤免疫治疗的四种技术(非特异性免疫刺激;免疫检验点单抗;过继T细胞疗法;肿瘤疫苗),四种不同方向对应相应药物。
eicZhoGYCfyafJjQJnYJIhNcTlDmyh5WRia7XkymEIp4ZWHlsGJonNsrlf7wDaS2NmJLbDiazJ2Ngjr5wQ0AQynlg
eicZhoGYCfyafJjQJnYJIhNcTlDmyh5WRZrCF4gS15aaU2UWeQjeE1pdzjxHAZpjOPfBhgySry7rnK1ozGsJf5w
肿瘤免疫治疗在研药物
这里列举了肿瘤免疫治疗在研药物,供相关研究者,入组临床试验的患者参考。
eicZhoGYCfyafJjQJnYJIhNcTlDmyh5WR2klHdc2anZNM9pX3XG60cZcwwCOs9ZwMFtbAibBcY6YaMjeCDszAgUQ
eicZhoGYCfyafJjQJnYJIhNcTlDmyh5WRuTyysLYHtDurUqyx4zicZOzUCsYXjjRYghvFxFR1yhUKzMVAmYH4ong
eicZhoGYCfyafJjQJnYJIhNcTlDmyh5WRXcTHjKwMiaeTjGHjbyQsSJpATaWlSpKK8x4QOw9PcLevlZic2ffkKeBA
eicZhoGYCfyafJjQJnYJIhNcTlDmyh5WRNuf6lz3PPts6zqnE57WaG7wbJKz1uOOfw3Cl8D5dzINcdUzNHKLbzA
肿瘤免疫药物国内研发情况
国内上没有抗PD-1单抗获批生产,但临床研发非常活跃。
eicZhoGYCfyafJjQJnYJIhNcTlDmyh5WRMePBnqZtEKfudiatNF96XGMaNzxyuY4icPiaBuwQUFPgr9SwrHJu3OoJw
30年研发周期
以治疗晚期黑色素瘤的单抗Ipilimumab为例,从基础研究,靶点发现,临床前,临床I-III期试验到上市,肿瘤免疫治疗药物研发周期近30年。
eicZhoGYCfyafJjQJnYJIhNcTlDmyh5WRPruaRda4O6u9AVGrdJ2HbW3daAWXdHqH8GhKZdNZM5elqzIfqHfDOQ
肿瘤免疫治疗疗效
作为手术,放疗,化疗之外的第四种癌症治疗方法,肿瘤免疫治疗的有效率目前约为20%,但提供了解决癌症难题的入口和空间。列举相关疗效数据供参考。
eicZhoGYCfyafJjQJnYJIhNcTlDmyh5WR42UDXbv3HHp6lr6k9f6nXIPsE82km8fsfPyK3LK0aw4zpOc3Wsqo5g
eicZhoGYCfyafJjQJnYJIhNcTlDmyh5WRwD4icYkFa0jf7DOCr7CGD7sACsAJpbYd6AK80me1uuQNGSnaHe39uXg
eicZhoGYCfyafJjQJnYJIhNcTlDmyh5WRaUzL6jTMDiaUQVRLM8GFic1a8plVyF65PyrRINKNDPg3NY6pAkGsxz5g
eicZhoGYCfyafJjQJnYJIhNcTlDmyh5WR3VCIFhk3AVGPRvQJeMmHgt5p6bfH3WMvssoOFMlicKtTdGGfBTVllkw
eicZhoGYCfyafJjQJnYJIhNcTlDmyh5WR84ReCpibDCJ08z80KpyJsiaSsrmOiamX6IX4TttsxB1rD8SEKUYGBc8FA
投入肿瘤免疫治疗的药厂
从罗氏,赛诺菲,默沙东到辉瑞,在肿瘤免疫治疗均投入数十亿美元以上。高峰期集中在2013-2014年。
eicZhoGYCfyafJjQJnYJIhNcTlDmyh5WRChcG5OxLu0vMma1BuicXVxyqteLSFCxTt6KicUFQ1J6Mb7GZtxqvKtjA
eicZhoGYCfyafJjQJnYJIhNcTlDmyh5WRNgTU1nEmRfE0P2bGnA2qiaYWibqSCtAOib4c1PCuUxDc5a1YaSkibE1eyw
国外肿瘤免疫治疗生物公司
从著名的JUNO到Bluebird,在肿瘤免疫治疗的应用和产业上突飞猛进,一年之内达成milestone。
eicZhoGYCfyafJjQJnYJIhNcTlDmyh5WRfT6xXNib6xZltic7MM6JIPtXdZHVHqT6DPM90QsyBJlnnQTV2S6Te1iaQ
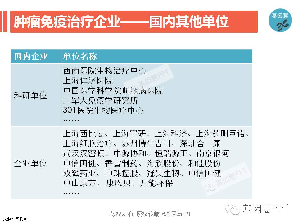
国内肿瘤免疫治疗生物公司
江苏恒瑞,上海细胞治疗集团,上海科济,301等。肿瘤免疫治疗的产业化涉及生物公司,药厂和科研界,主要集中在CAR-T和抗PD-1单抗领域上,尤其是CAR-T。
eicZhoGYCfyafJjQJnYJIhNcTlDmyh5WRTqSsGWzibjgyw19LBjAJvXqqd6FU5nfeCatkLiak8HWDwFEZDKZMcAKA
eicZhoGYCfyafJjQJnYJIhNcTlDmyh5WRDricKSl1MicibvBLfNvemY0Nyqs0XEMRK9rXLkbC0iawr60OnK8FkHbKPw
肿瘤免疫企业的投融资
从投融资的机构和数字来看,资本对肿瘤免疫行业的态度相对乐观,且反过来助力企业的1-2年快速进入milestone或上市。这里主要列举JUNO,Intellia,和国内的艺妙神州,上海细胞治疗集团等。
eicZhoGYCfyafJjQJnYJIhNcTlDmyh5WRD3XcJflbp3gmC4tibEQ6w2Ge3eRsCtmg5EhpTrBzqOR3rsCIIyAyQicA
eicZhoGYCfyafJjQJnYJIhNcTlDmyh5WRkGGicrticx2BJslzWHTKTf4ynzMFibicUDogFHMIF5EN09e4Tf8ibpDFWQQ
eicZhoGYCfyafJjQJnYJIhNcTlDmyh5WRj5l9gP2Xc3yuVLAZjC8o3x0hl7T3hyzU728CmfkcyFqgic5Dian9EEicg
eicZhoGYCfyafJjQJnYJIhNcTlDmyh5WRXjCyKUcfgJic9TrOJqHhmnyXsAxKvjfnstr4tARwatumnR0AOvHs5VQ
eicZhoGYCfyafJjQJnYJIhNcTlDmyh5WRicmdjDCB7z3wYmicibG4GZMs6oDAtCtL2ugDsLH12xIL0ZnibOxmLoG4kQ
肿瘤免疫企业的市场及政策
初步预测统计,2015年新增癌症发病400多万,在传统方法没有较大突破情况下,肿瘤免疫治疗作为生物治疗的一部分,给患者,医护,及产业提供了新的路径及相对肯定的技术切入点。
eicZhoGYCfyafJjQJnYJIhNcTlDmyh5WRzQ5fPOdGBv2snrsbu8eON9mnQTIv9dWlel67qEgyibVRx2wMpbNE7jg
eicZhoGYCfyafJjQJnYJIhNcTlDmyh5WRwoh0ceUAgNP12rdnhdMfaBrIToXdX8BQcekiaE1s4pDyia1IQKTxolvQ
eicZhoGYCfyafJjQJnYJIhNcTlDmyh5WRkhDKEtrJPvvghDPkicA7EKyaribxicpa3dpTbhz6I9RNQHb1iaaNIlSSVQ
eicZhoGYCfyafJjQJnYJIhNcTlDmyh5WRL8G7G9g6X6dRhLJFIDlSzelKB3rV9EO1uL0MN8voXZ9RvPhP8XfxlA
eicZhoGYCfyafJjQJnYJIhNcTlDmyh5WRnTyOdym31PfPqDjDR3b5MvC222v4DRRP3FJ7nMn3F6cQJUmJI2E2ow
eicZhoGYCfyafJjQJnYJIhNcTlDmyh5WRsTesnhbXxUgEubt2mMyVhiaueCcQjJOuTzaXlZRxhj4oZNwwDyY2Jwg
肿瘤免疫企业的政策(中美)
FDA在97年批准了首个单抗,且把免疫治疗作为抗肿瘤的认可方式之一。政策方面国内从93年起开始的探索,05年的真空期,14年的肯定,到16年的暂停。根据媒体目前尚没有一家得到审批。是否类似于之前的NIPT呢,福兮祸兮?从业者可以思考。
eicZhoGYCfyafJjQJnYJIhNcTlDmyh5WRphYQCcSxD7QbOas8mN7hEiaiaH1xxXdGDHSljnialux6iaxmLfzzpHnO3w
eicZhoGYCfyafJjQJnYJIhNcTlDmyh5WRSlTiaibDAYQpvUxm3VIfe2FS4z7Xc2jmJeuQPnEHUrnguXQyhbyeTEgA
eicZhoGYCfyafJjQJnYJIhNcTlDmyh5WRJnvwcn2m34iblqC9JZVejqETK0icesgSwhcZ8wI3Slib627IMfDr0TdOA
eicZhoGYCfyafJjQJnYJIhNcTlDmyh5WRvogGjWn0ydibKfh0o7xdRe2ZkTdExAicH0ZS73QHqxrKamYNo0pVQVcw
【声明】
内容主要来自科研文献及互联网,仅供研究参考。不代表任何公司及个人观点。
PPT为原创,版权所有,授权转载。欢迎转发给需要的人。
作者微信:brightrain2046 (欢迎交流,合作)
精华文章系列

关注公众号,在主页回复数字可见:
25【免疫治疗】科学系统地了解肿瘤免疫治疗技术
24【精准医学】卫计委发布“精准医学”专项149位评审专家
23【投融资】写给企业家的投融资PPT
20【生物信息培训】生物信息培训资料推荐 V2.0
19 【基因组云】首届基因组云大会PPT精华
17【液体活检】一套PPT了解液体活检技术和应用
16【基因编辑】BGI创建基因编辑平台背后的原因
14【云平台】国内外基因组云平台调研
13 【产品设计】和FDA合作的公司产品设计
10 【政策解读】国家“精准医学研究”五年专项指南解读
08 【人工智能】人工智能+基因健康
05 【肿瘤精准医学】肿瘤精准医学
01 【行业纵览】基因检测行业纵览
eicZhoGYCfybzISIKvyx4wV0Jw6JK4TZYQXT8fTNR9e6NYx8GRiaRrKICmrNGo3iagc8CsIPRBga5bppPYXnMp0gg